
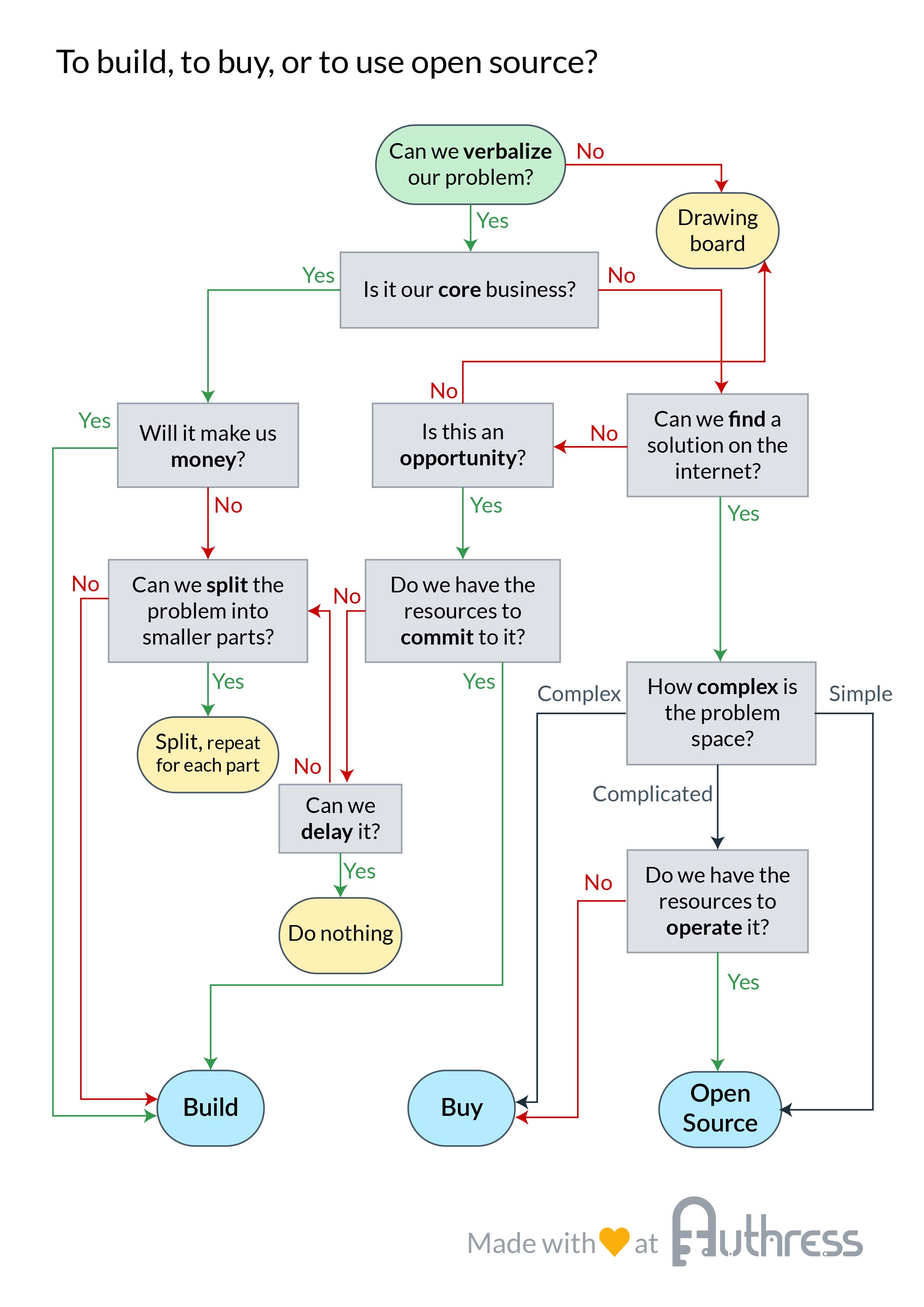
All of us have an approach for deciding whether to build that next thing in house, get something off the shelf, or use an open source solution. I’d like to share a method I’ve used and refined over the years to simplify such decisions, and I’ve distilled it into a flowchart. Say goodbye to overthinking, decision paralysis, and projects that are doomed to fail!
- Presentation: Video
- Slides: Presentation Slides
- Conference: NDC Oslo 2024
Flowchart

Simplified
